位置: 体育赛事游戏平台»
新闻动态
2021年5月14日,历史学院党政教法影像实验室教师联合党支部在学院虚拟仿真实验室开展党史学习主题党日活动。由学生志愿讲解队运用虚拟影像技术,带领支部成员线上参观位于河北省乐亭县的李大钊故居,瞻仰李大钊革命事迹陈列室等景点。讲解队同学通过展示李大钊的照片、书稿等遗物,向支部成员介绍了李大钊坚定革命理想的经历、参加革命事业的光荣事迹,以及李大钊对当地青年学生思想的解放所作出的重大贡献。李大钊同志等老一辈革命家为民族独立和人民解放、国家富强和人民幸福建立了不朽功勋,值得我们永远缅怀和纪念。

随后,支部教师利用VR眼镜等先进设备,线上参观党史虚拟博物馆和李大钊纪念馆。影像实验室吴琼老师向大家讲解了影像技术在党史教育中的优势。他指出,虚拟技术的使用有助于增强学习者的体验,强化对于党史学习的认识,欢迎更多的师生参与体验。
支部成员表示,这样的学习别开生面,是一次新颖的党史学习体验。党政教法影像实验室教师联合党支部书记郑林对本次学习活动做了总结。他指出,影像实验室将红色资源与虚拟技术结合起来,与时俱进,丰富了党史教育的形式,充分发挥红色资源的教育引领功能,展现了科技的力量,使教师们受益良多。希望虚拟技术与学院工作实际紧密结合,进一步推动党史学习和学院工作的发展。


新爱体育(官网)官方网站积极拓展党史学习教育方式,借助影像史学研究中心虚拟仿真技术为师生提供党史学习强有力的支撑。中心于2011年成立,十年间探索积累了虚拟仿真技术应用于大学历史教育、尤其是党史教育的丰富经验,搭建基于VR技术的红色教育平台,建设积累了一批党史党建虚拟仿真教学和研究资源,近年来连续开设“本-硕”贯通、线上线下结合的特色历史教学研究虚拟仿真课程,党史教育社会效益显著。2021年3月,实验室入选国家新闻出版署评选的中共党史数字影像和虚拟仿真(VR)标准研究重点实验室。通过数字化重建党史教育经典场景,以交互式、穿戴式的VR终端为创新教学模式,带给体验者身临其境的党史体验。
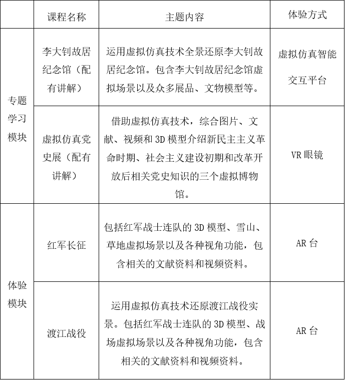
自5月17日开始,影像史学研究中心开始向校内师生党支部开放党史学习教育的参观体验活动,参观体验内容如下:

预约时,请注意专题模块二选一;体验模块,均可。
联系方式:
开放时间:
每周二、三、四 9:00-10:00、10:30-11:30