体育赛事游戏平台
通知公告
位置: 体育赛事游戏平台» 通知公告
第四届“档案与民国史研究”学术研讨会入选名单
发布时间:2024-06-05     访问次数:

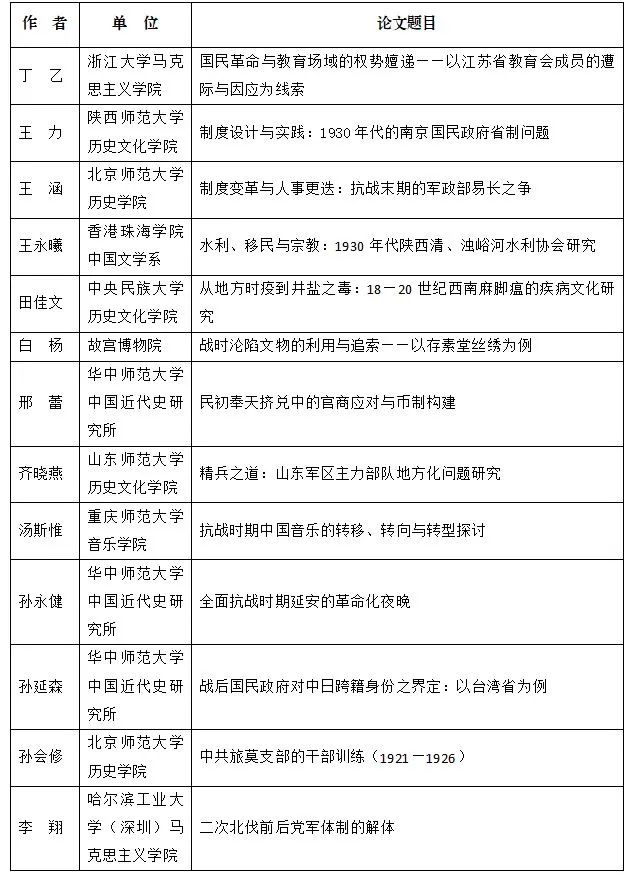
本会议自3月初发布通知以来,共收到论文232篇。经专家审读,40篇论文入选。由于会议规模所限,不得不割舍大量优秀作品,对此我们深表歉意,盼望学者今后仍不吝赐稿。现将入选名单公布如下:


微信图片_20240605175921.jpg

微信图片_20240605175938.jpg

微信图片_20240605175944.jpg


衷心感谢史学界同仁对本次会议的支持,诚挚邀请各位入选作者出席本次会议。


新爱体育(官网)官方网站

《民国档案》编辑部

2024年6月5日